50kW/100kWh Hybrid energilagringssystem

50kW/100kWh Hybrid energilagringssystem

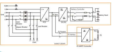
Ett hybrid energilagringssystem kombinerar solenergigenerering, energilagring och nätinteraktion i en integrerad lösning. Den kan fungera i både on-grid-läge, levererar överskottsenergi till elnätet, och off-grid-läge, vilket ger tillförlitlig reservkraft under avbrott eller i områden utan stabil tillgång till nätet.
Modell:50kW/100kWh; 64kW/128kWh

Skicka förfrågan

Produktbeskrivning

Drag


1.Hög effekttäthet, hög integration och kompakt storlek med lätt

installation ;

2. Stöder fotovoltaisk DC-åtkomst och konfigurerar MPPT-styrenheter,

bildar DC-kopplat PV-ESS Microgrid;

3. Energilagringsbatteriet förstärks av en DC/DC-omvandlare,

stabilisera systemets DC-bussspänning;

4.4G och Wi-Fi online intelligent övervakning, möjliggör fjärrkontroll

inspektioner och minskning av manuella uppgifter på plats;

5.On-demand-distribution med automatiserad drift och off-grid

växling vid toppskärning och dalfyllning, stödjande

integrerad styrning av BMS-, PCS- och EMS-system med flera

skydd;

6. Stark off-grid enfas lastkapacitet, med en maximal enkel

fasbelastning på 30 kW;

7.Inkluderar standardbelastning, elnät, PV-åtkomstbrytare och

bypass-brytare, bildar integrerad systemdistribution med All-in

En design;

8.Inkluderar ett inbyggt STS och energiledningssystem, med

växlingstid på mindre än 20 millisekunder mellan multipel effekt

källor;

9.Stöder 1+1 parallelldrift.






Specifikationer

Modeller ESTS50-100kWh-400-A ESTS64-128kWh-400-A
DC-batteriparametrar Celltyp LFP 280Ah LFP 314Ah
Paketkapacitet och konfiguration 14.336 kWh/1P16S 16.077kWh/1P16S
Batterikapacitet och förpackningskvantitet 100kWh/7, valfritt 115kWh/8 128kWh/8, valfritt 112kWh/7
Batterispänningsområde 314V~403V 359V–461V
Nominell laddning/urladdning C-takt &ström 0,5°C, 140A 0,5C, 157A
Cykelindex 8000 cls(0,5P,25± 2℃,@70%SOH)
Temperaturövervakningspunkter 56 64
DC-modulparametrar Spänningsområdet för lågspänningssidan 150~1000V
Minsta spänning för full effekt på lågspänningssidan 340V
Märkström 160A 180A
Märkeffekt 50kW 64kW
DC Side PV parametrar
(MPPT-utgångssida)
Maximal ineffekt 100kW
Maximal ingångsström 160A
Spänningsområde/Systembussspänning 650V–800V
Ingångsbrytare 250A/1000Vdc/2p, motsvarande en fotovoltaisk MPPT-styrenhet som kan anslutas (250A/1000Vdc/2p, stöder enkel MPPT-ingång)
Nätansluten
Parametrar på AC-sidan
AC märkeffekt 50kW 64kW
AC maximal effekt 55kW 70,4kW
Märkström 75A 96A
THDi <3 %
DC-komponent <0,5 %lpn
Rutnätstyp 3W+N+PE
Spänningsområde 360VAC~440VAC
Frekvensområde 45~55Hz/55~65Hz
Effektfaktor -1~1
Öad AC-sida
parametrar
Nominell uteffekt 50kW                              64kW
Maximal enfas uteffekt 30kW
Märk utspänning 400V
Nominell utfrekvens 50/60Hz
THDu <3 %
Överbelastningskapacitet 110% 10 minuter
Grid-Islanding-överföring
ställverkskonfiguration
Omkopplare för underhåll 125A/400Vac
Belastningsbrytare 125A/400Vac
Grid switch 250A/400Vac
STS 152A/100kW
Bytestid <20 ms
Systemparametrar Maximal systemeffektivitet ≥90 %
Kylningskoncept Smart luftkylning
Driftstemperatur -30~55℃-30~55℃ (Sänkning över 40 °C)
Relativ luftfuktighet 0 till 95 % RH, Icke-kondenserande
Mått (L*D*H) 1050×1050×2050 mm
Vikt 1350 kg
IPgrade IP54 IP54 (komplett maskin)
Buller <70dB
Typ av nätverksanslutning 4G/WiFi/TCP/IP4G/WiFi/Ethernet TCP/IP
Brandskydd Aerosol
Skärm LCD


Hot Tags: Hybrid energilagringssystem
Skicka förfrågan
Lämna gärna din förfrågan i formuläret nedan. Vi kommer att svara dig inom 24 timmar.
X
Vi använder cookies för att ge dig en bättre webbupplevelse, analysera webbplatstrafik och anpassa innehåll. Genom att använda denna sida godkänner du vår användning av cookies. Sekretesspolicy