English
Español
Português
русский
Français
日本語
Deutsch
tiếng Việt
Italiano
Nederlands
ภาษาไทย
Polski
한국어
Svenska
magyar
Malay
বাংলা ভাষার
Dansk
Suomi
हिन्दी
Pilipino
Türkçe
Gaeilge
العربية
Indonesia
Norsk
تمل
český
ελληνικά
український
Javanese
فارسی
தமிழ்
తెలుగు
नेपाली
Burmese
български
ລາວ
Latine
Қазақша
Euskal
Azərbaycan
Slovenský jazyk
Македонски
Lietuvos
Eesti Keel
Română
Slovenski
मराठी
Srpski језик
Produktegenskaper
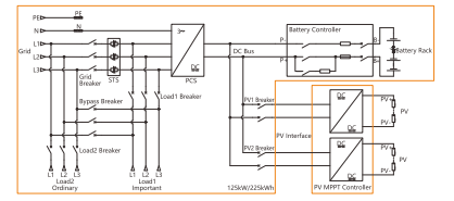
1.Hög effekttäthet, hög integration och kompakt storlek
med enkel installation;
2. Stöder solceller DC-åtkomst och konfigurerar MPPT
styrenheter, bildar DC-kopplad PV-ESS Microgrid ;
3.4G och Wi-Fi online intelligent övervakning, möjliggör
fjärrinspektioner och minska manuella uppgifter på plats;
4.On-demand-distribution med automatiserad drift
och off-grid växling under toppskärning och dalgång
fyllning, stöder integrerad styrning av BMS, PCS och
EMS-system med flera skydd;
5.Inkluderar standardbelastning, elnät, PV-åtkomstkrets
brytare och bypass-brytare, bildar integrerade
systemdistribution med Allt-i-ett-design;
6.Inkluderar en inbyggd STS och energihantering
system, med kopplingstid på mindre än 20 millisekunder
mellan flera strömkällor;
7. Stöder 1+1 parallelldrift.

|
Specifikationer |
|||
| Modeller | ESTS100-200kWh-400-A | ESTS125-225kWh-400-A | |
|
DC-batteriparametrar |
Celltyp | LFP 280Ah | LFP 314Ah |
| Paketkapacitet och konfiguration | 14.336 kWh/1P16S | 16.077kWh/1P16S | |
| Batterikapacitet och förpackningskvantitet | 200kWh/14 | 225kWh/14 | |
| Batterispänningsområde | 627V–806V | ||
| Nominell laddning/urladdning C-takt &ström | 0,5°C, 140A | 0,5C, 157A | |
| Cykelindex | 8000 cls(0,5P,25±2℃,@70%SOH) | ||
| Temperaturövervakningspunkter | 112 | ||
|
DC Side PV parametrar (MPPT-utgångssida) |
Maximal ineffekt | 200kW | |
| Maximal ingångsström | 320A | ||
| Spänningsområde/Systembussspänning | 650V–800V | ||
| Ingångsbrytare | 2st 250A/1000Vdc/2P, 2P/250A/1000Vdc/2P, motsvarande 2 PVMPPT styrenhet |
||
|
Grid-sammankopplade PCS Parametrar på AC-sidan |
AC märkeffekt | 100kW | 125kW |
| AC maximal effekt | 110kW | 137,5 kW | |
| Märkström | 152A | 190A | |
| THDi | <3 % | ||
| DC-komponent | <0,5 %lpn | ||
| Rutnätstyp | 3W+N+PE | ||
| Spänningsområde | 360VAC~440VAC | ||
| Frekvensområde | 45~55Hz/55~65Hz | ||
| Effektfaktor | -1~1 | ||
|
Islanded PCS AC-Side parametrar |
Nominell uteffekt | 100kW | 125kW |
| Maximal enfas uteffekt | 60kW | ||
| Märk utspänning | 400V | ||
| Nominell utfrekvens | 50/60Hz | ||
| THDu | <3 % | ||
| Överbelastningskapacitet | 110% 10 minuter | ||
|
Grid-Islanding-överföring ställverkskonfiguration |
Omkopplare för underhåll | 250A/400Vac | |
| Belastningsbrytare | 250A/400Vac | ||
| Grid switch | 400A/400Vac | ||
| STS | 305A/200kW | ||
| Bytestid | <20 ms | ||
|
Systemparametrar |
Maximal systemeffektivitet | ≥90 % | |
| Driftstemperatur | -30~55℃-30~55℃ (Sänkning över 40 °C) | ||
| Relativ luftfuktighet | 0~95%RH, Icke-kondenserande | ||
| Mått (L*D*H) | 1600×1050×2050 mm | ||
| Vikt | 2300 kg | ||
| IPgrade | IP54 IP54 (komplett maskin) | ||
| Buller | <70dB | ||
| Typ av nätverksanslutning | 4G/WiFi/4G/WiFi/Etherlink | ||
| Brandskydd | Aerosol | ||
| Skärm LCD | |||